
纳米抗体因其结构小巧、稳定性强、易于工程化等优势,不仅适合开发成的治疗分子,也可以是精准药物递送的理想载体。本文通过纳米抗体的靶向作用,实现了抗菌药在感染部位的精准激活与释放,为感染、癌症、自免等蛋白酶失调疾病的治疗提供了新思路。
Rapid Novor快序生物作为全球领先的蛋白从头测序公司,提供全球独有的从血清抗体蛋白质高效发现纳米抗体序列的服务,可为此类药物递送系统的开发提供支持。
在抗生素耐药性日益严峻的今天,传统抗菌药物常陷入"杀敌一千,自损八百"的困境——全身给药导致有效剂量难以聚焦感染部位,还可能损伤肾脏等健康组织。如果抗菌药能像“智能导弹”一样,仅在细菌感染处被激活,而在健康组织中保持“沉默”,将能极大提升治疗精准度。
最近,麻省理工学院Sangeeta N. Bhatia团队在《ACS Nano》上发表了一项创新研究,他们利用纳米抗体开发了一套条件性抗菌系统,让这一设想向现实迈进了一大步。
在药物研发领域,高失败率一直是令人头疼的问题。大多数进入临床试验的治疗方法最终未能获批,主要原因在于疗效不足或毒性过大。对于抗菌药物而言,这一挑战尤为严峻,因为细菌感染往往发生在特定部位,但传统抗生素会全身分布,可能对肾脏等重要器官造成损伤。
近年来,“条件性治疗”作为一种新兴策略受到关注。这类药物在进入体内时处于非活性的休眠状态,只有当它们到达病变部位并遇到特定的疾病微环境信号时才会被激活。
这种“智能”药物设计可以显著提高疗效,同时减少毒副作用。在各种可能的疾病微环境信号中,蛋白酶活性最常被用作激活触发器,因为蛋白酶在多种疾病中表达异常。
二、纳米抗体+条件激活实现精准治疗
研究团队设计了一种基于纳米抗体的靶向系统。他们的抗菌治疗分子由几个关键部分组成:负责靶向的纳米抗体、帮助药物在体内循环的白蛋白结合域、带负电的溶解性增强域、蛋白酶可切割连接子以及治疗性有效载荷(抗菌肽 POL和一种工程化溶菌酶蛋白 PNT4)。

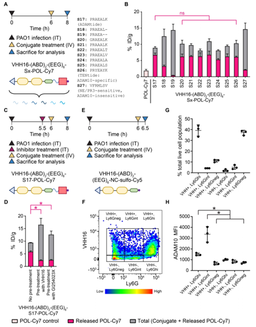
图1 纳米抗体靶向条件性抗菌剂的设计、合成及邻近增强激活机制示意图
这种设计的巧妙之处在于,纳米抗体能够像“导航系统”一样,将整个药物分子引导到感染部位。一旦到达目标区域,感染部位过表达的特定蛋白酶就会切割连接子,释放出有活性的抗菌成分,实现对细菌的精准打击。
通过这种方式,药物在正常组织中保持沉默,只在感染部位发挥效力,从而最大限度地减少对健康组织的损伤。
三、机制揭秘,近距离接触增强药物激活
为了验证这一策略,研究团队选用了小鼠肺部铜绿假单胞菌感染模型。他们首先尝试了靶向Ly6G/C的纳米抗体VHH16,这种蛋白主要在单核细胞和中性粒细胞表面表达,而这两种免疫细胞在感染部位会大量聚集。结果显示,携带VHH16的抗菌肽结合物在感染肺部的激活效率显著提升。
进一步研究发现,这种增强效果并非由于药物在感染器官中积累更多,而是因为纳米抗体通过将药物分子“拉近”到表达在感染细胞表面的蛋白酶 ADAM10 附近,显著提高了连接子被切割的效率。

图2. VHH16靶向显著增强条件性抗菌肽在感染肺部的激活与释放
四、成功关键:靶点与蛋白酶的“精准配对”
通过流式分析,团队明确了该构建体与ADAM10的细胞共定位情况,表明该增强性激活依赖于VHH的靶点结合和ADAM10的表达。研究团队进一步探索了不同靶点VHH和连接子的组合效果。除了Ly6G/C,他们还测试了靶向ADAM10、CD11b、ICAM-1等多种分子的纳米抗体。结果显示,只有特定的纳米抗体与特定的蛋白酶底物配对时,才能实现最优的药物激活。特别是,当使用靶向Ly6G/C或ADAM10的纳米抗体,并配合ADAM10可切割的连接子时,药物的激活效率最高。
这种优化组合在抗菌效果上也表现出色。在肺部感染模型中,经过优化的条件性抗菌治疗药物与游离药物效果相当,但有望大幅降低全身毒性。

五、应用拓展,从抗菌肽到蛋白药物
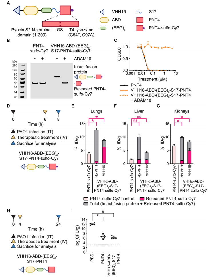
该策略是否适用于大分子药物?团队进一步设计了一种条件性激活的溶菌酶融合蛋白(PNT4),其细菌内化域被纳米抗体-白蛋白复合物“遮蔽”。
在小鼠体内实验中,感染肺部中靶向纳米抗体使溶菌酶融合蛋白的激活效率显著提升,表明该平台具有从抗菌肽到治疗蛋白的广泛应用前景。

六、未来展望,精准医疗的新方向
这项研究不仅为抗感染治疗提供了新工具,更为条件性响应药物开发建立了一套系统化优化框架:通过理性配对靶向头与蛋白酶响应开关,可实现药物在病灶处的最大化激活,同时最小化脱靶释放。
未来,这一策略可以进一步扩展。通过筛选针对感染特异性细胞群体的纳米抗体,或利用疾病微环境中其他失调的蛋白酶,可能开发出更加精确和高效的条件性治疗药物。
更重要的是,该平台潜力不仅限于抗感染,同样可能适用于癌症、自身免疫病、纤维化等任何存在蛋白酶失调的疾病领域,为精准医疗打开了一扇新的大门。
参考文献
Ngambenjawong C, Ko H, Samad T, Pishesha N, Ploegh HL, Bhatia SN. Nanobody-Targeted Conditional Antimicrobial Therapeutics. ACS Nano. 2025;19(10):9958-9970. doi:10.1021/acsnano.4c16007